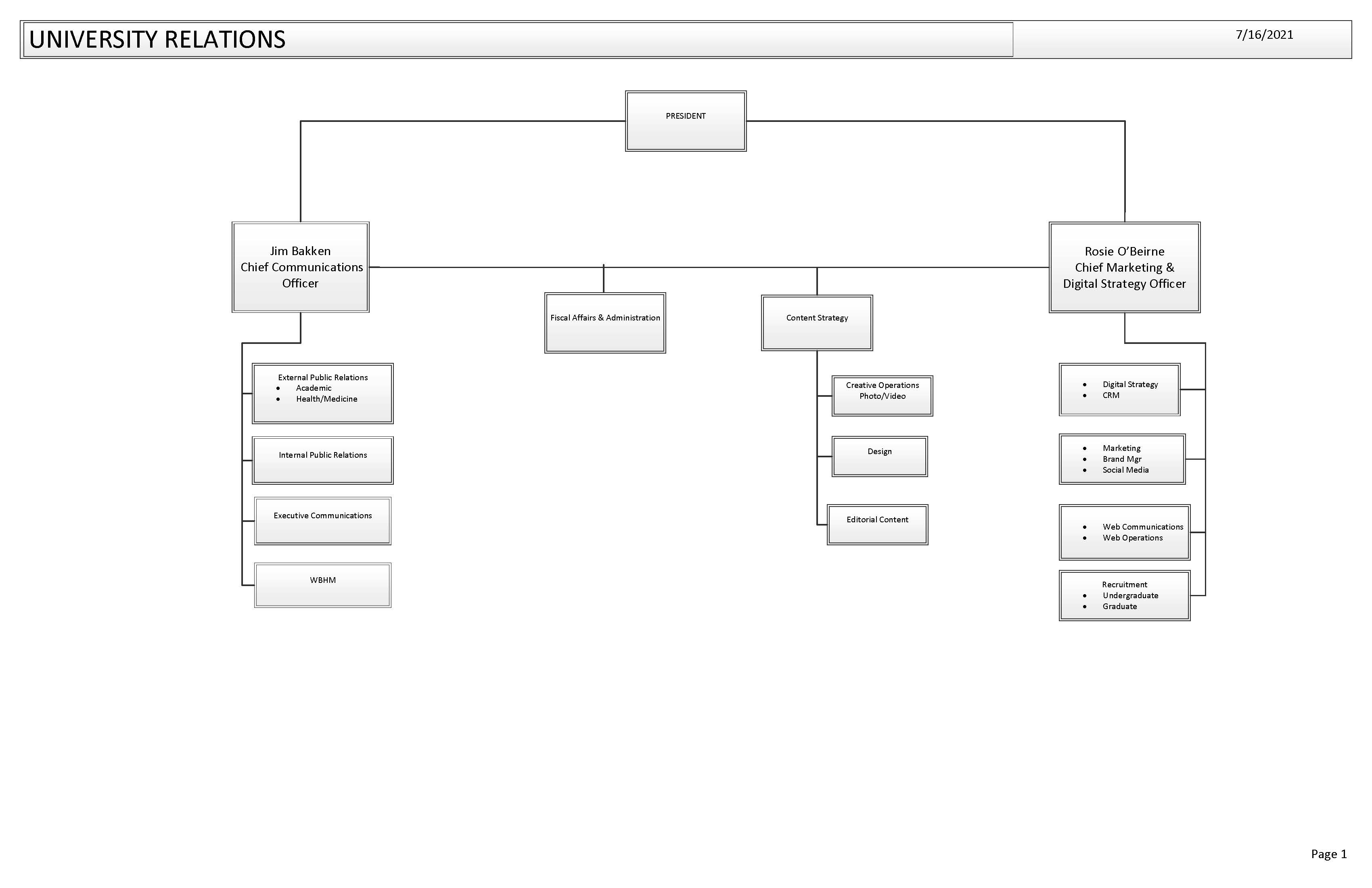
Team Chart for Marketing & Communications
*click image to download
Team Chart for Strategic Communications within Marketing & Communications
*click image to download
Team Chart for Digital Strategy & Marketing within Marketing & Communications
*click image to download


